Ene08 Literatura Tipos de argumentos en un texto argumentativo: cómo persuadir de manera efectiva Dejar comentario
Ene08 General Descubre los diferentes tipos de higos y sus deliciosas características Dejar comentario
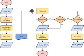
Ene08 General Descubre los diferentes tipos de diagramas y cómo utilizarlos efectivamente Dejar comentario
Ene08 General Descubre los diferentes tipos de furgonetas y elige la adecuada para tus necesidades Dejar comentario
Ene08 General Descubre los distintos tipos de interés en plazo fijo y elige el mejor para tus ahorros Dejar comentario
Ene08 Hogar Descubre los diferentes tipos de fachadas y mejora la estética de tu espacio Dejar comentario
Ene08 Hogar Los diferentes tipos de calderas de gas: Una guía completa para elegir la mejor opción Dejar comentario
Ene08 Literatura Descubre los diferentes tipos de compases y su importancia en la música Dejar comentario
Ene08 General Descubre los diferentes tipos de color azul: tonos, matices y combinaciones Dejar comentario